各相关单位:
根据《关于举办2025第九届金砖国家技能发展与技术创新大赛国际赛的通知》(金砖赛组委会函〔2025〕014号),为落实金砖国家领导人第十六次会晤《喀山宣言》中关于“继续推动在教育、培训、技能发展、科学、技术、创新、创业等领域开展交流”的倡议,及第十七次会晤《里约热内卢宣言》中将《金砖国家职业教育联盟章程》作为战略重点、重申共同致力于加强职业教育和培训,促进可持续发展和各国社会包容、强调致力于加强教育、培训、科技等领域的国际交流与合作推动职业教育高质量发展的精神,金砖国家工商理事会、马来西亚高等教育部、印度尼西亚国家发展规划部计划于2025年11月13日-19日联合举办2025金砖国家技能发展与技术创新大赛——东盟国际赛(以下简称“东盟国际赛”)。具体事项通知如下:
一、组织结构
(一)主办单位
金砖国家工商理事会
马来西亚高等教育部(MOHE)
印度尼西亚国家发展规划部(BAPPENAS)
(二)承办单位
马来西亚拉曼大学(UTAR)
印度尼西亚国家研究和创新署(BRIN)
金砖国家工商理事会技能发展、应用技术与创新印尼工作组
(三)联合承办单位
印度尼西亚万隆理工学院(ITB)
印度尼西亚茂物农业大学(IPB)
东盟工程与技术学院(AAET)
马来西亚工程师协会(IEM)
马来西亚高科技工业政府集团(MIGHT)
马来西亚发明与设计协会(MINDS)
马来西亚拉曼理工大学(TAR UMT)
(四)中方组织单位
金砖国家工商理事会技能发展、应用技术与创新中方工作组
一带一路暨金砖国家技能发展国际联盟(IASDBR)
一带一路暨金砖国家技能发展与技术创新培训中心
金砖+国家科技创新联盟(BASTI)
(五)中方联合组织单位
中国发明协会(CAI)
教育部中外人文交流中心(CCIPE)
(六)中方执行组织单位
厦门市金砖未来技能发展与技术创新研究院
金砖未来(厦门)科技有限公司
二、东盟国际赛时间、地点
时间:2025年11月13-19日
地点:马来西亚、印度尼西亚
三、技术创新大赛
(一)主题及赛道设置
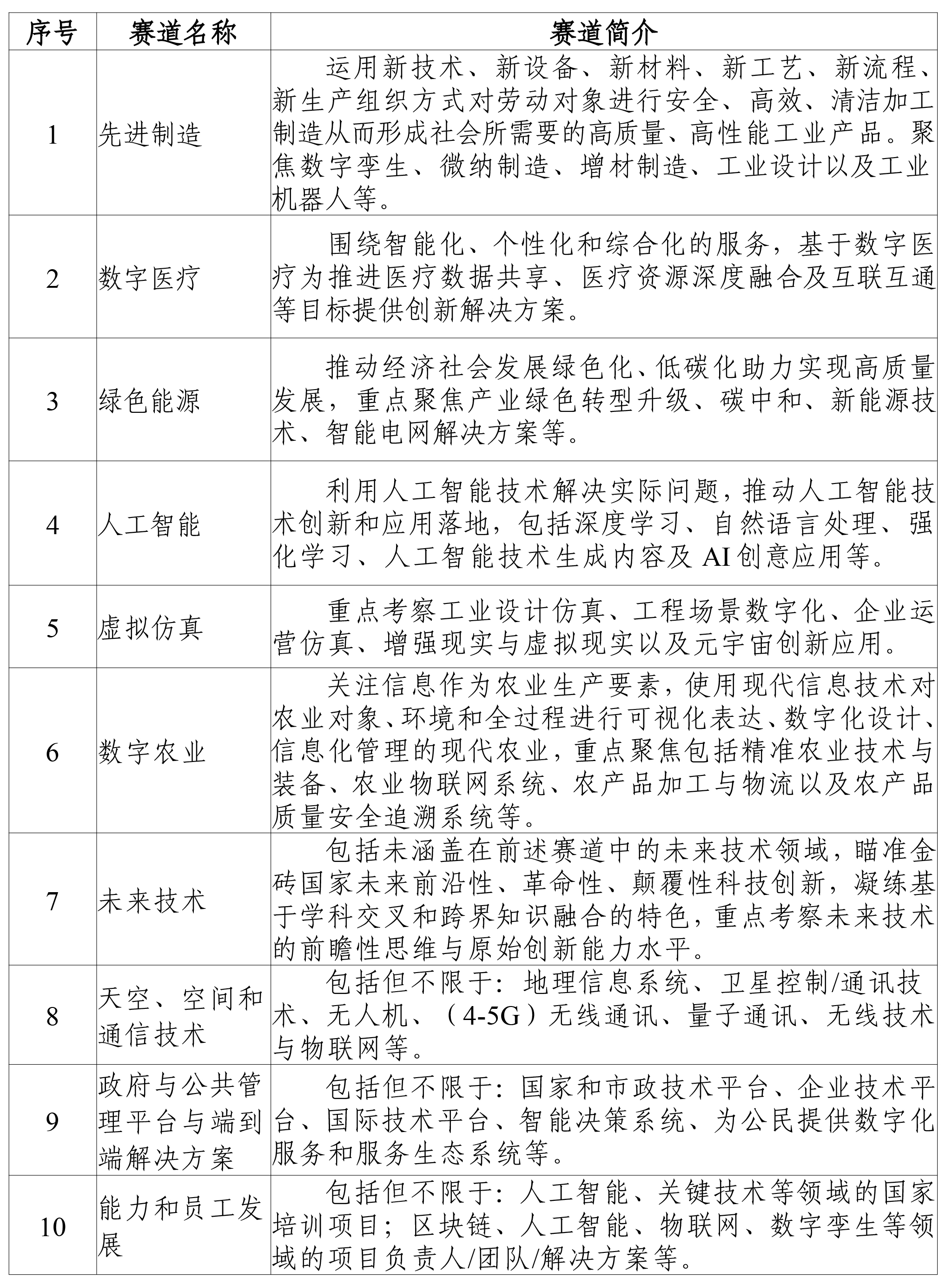
大赛以“技术创新引领金砖国家新工业发展”为主题,设置十大赛道:先进制造、数字医疗、绿色能源、人工智能、虚拟仿真、数字农业、未来技术、天空与空间通信技术、政府与公共管理、端到端解决方案及人才发展。
(二)参赛要求
1. 技术创新赛不设组别,每个参赛项目由1-5位参赛选手组成(学生与教师可联合组队),参赛选手年龄需满18周岁(2007年1月1日前出生);
2. 每个参赛项目只能申报一个赛道。
(三)比赛安排
为进一步促进大赛成果转化与展示交流,技术创新大赛设置三个模块,包括路演答辩、展览展示、项目对接。
1. 路演答辩
(1)路演:每队10分钟以内,阐述项目亮点(含PPT、视频展示、原型机等);
(2)答辩:5分钟,含评委提问与中英交替传译(如需)。
(3)比赛语言:英文。
(4)评审标准:项目技术前瞻性和原创性、社会与产业价值、现场表达等。
2. 展览展示
(1)参赛项目将参加马来西亚吉隆坡工程科学展(KLESF),每个参赛项目将设2米*2米的展位,参赛者在其展位上进行展示、介绍。
(2)回答评审专家的提问,与参展人员进行交流。
3. 项目对接
大赛将在吉隆坡和雅加达两地举办项目对接会,参赛人员将与当地企业、院校、政府机构及其他行业投资者开展面对面的技术交流与项目落地洽谈。来自相关国际行业领域的专家和学者还将围绕公共政策与创新激励机制展开深入探讨,促进国际合作与政策协同对接。
(四)奖项设置
各赛道以参赛队最终比赛成绩为依据,依据四舍五入的原则,设一等奖(金牌)占比 15%,分别颁发金牌及证书;设二等奖(银牌)占比 25%,分别颁发银牌及证书;设三等奖(铜牌)占比 35%,分别颁发铜牌及证书。
(五)报名方式
1. 报名截止时间:2025年10月7日
2. 报名方式:点击以下链接完成报名
http://competition.bricsfuture.org.cn/nin_match_service/campInfo/officialWebsiteView?campId=1143262564197941248&activityId=1160288955535790080
四、同期活动
组织开展东盟院校参访与文化交流活动,及一带一路暨金砖国家技能发展与技术创新大讲堂。
五、出国费用
出国参赛费用由派员单位承担,具体费用另行通知。
六、联系方式
朱老师:13779970378
何老师:18605036933
吕老师:13860164406
座机号码:0592-6688879
邮 箱:
competition@bricsfuture.org.cn
下载正文和附件:
相关阅读
推荐文章
热门文章
 闽ICP备12331232468号-1
闽ICP备12331232468号-1